VOLUME TWO REFERENCE INFORMATION

CHAPTER 3
OVERVIEW OF THE STATE BANK AND THE STATE BANK GROUP

 

TABLE OF CONTENTS

3.1 INTRODUCTION
3.1.1 PURPOSE OF THE CHAPTER
3.1.2 THE EXAMINATION OF THE STATE BANK GROUP

3.2 THE ESTABLISHMENT OF THE STATE BANK OF SOUTH AUSTRALIA
3.2.1 THE FORMATION OF THE BANK
3.2.2 THE CHARTER OF THE NEW BANK
3.2.3 THE GOVERNANCE OF THE BANK
3.2.4 THE BANK AT THE TIME OF ESTABLISHMENT

3.3 THE ECONOMIC AND FINANCIAL ENVIRONMENT 1984-1991
3.3.1 ASPECTS OF FINANCIAL DEREGULATION
3.3.2 THE CONSEQUENCES OF DEREGULATION FOR THE CONDUCT OF LENDING BUSINESSES
3.3.3 THE ECONOMIC ENVIRONMENT OF DEREGULATION
3.3.4 THE IMPLICATIONS FOR BORROWERS
3.3.5 THE GROWTH IN CREDIT AFTER 1983
3.3.6 THE RISE (AND FALL) OF ASSET PRICES
3.3.7 MONETARY POLICY AND THE ECONOMIC DOWN-TURN
3.3.8 INCREASE IN THE VOLATILITY OF EXCHANGE RATES AND INTEREST RATES
3.3.9 SUMMARY

3.4 THE BANK AFTER 1984
3.4.1 GROWTH OF THE BANK AND BANK GROUP
3.4.2 KEY FINANCIAL INDICATORS OF THE BANK'S PERFORMANCE
3.4.2.1 Performance of Lending Assets
3.4.2.2 Funding Base
3.4.2.3 Profitability
3.4.2.4 Asset Composition
3.4.3 SUMMARY

3.5 MEMBER ENTITIES OF THE STATE BANK GROUP AND THEIR BUSINESS
3.5.1 FOREIGN SUBSIDIARIES
3.5.2 AUSTRALIAN SUBSIDIARIES
3.5.3 SUMMARY CHRONOLOGY OF THE EVOLUTION OF THE STATE BANK OF SOUTH AUSTRALIA GROUP

3.6 THE ORGANISATIONAL STRUCTURE OF THE BANK
3.6.1 COMPOSITION AND MEMBERSHIP OF THE STATE BANK OF SOUTH AUSTRALIA BOARD
3.6.2 THE GROUP MANAGING DIRECTOR AND THE SENIOR EXECUTIVES
3.6.3 COMMITTEES
3.6.4 THE FUNCTIONAL STRUCTURE OF THE BANK

 

3.7 APPENDICES

A Corporate Structure 30 June 1990
B Organisational Chart 30 June 1985
C Organisational Chart 30 June 1986
D Organisational Chart 30 June 1987
E Organisational Chart 30 June 1988
F Organisational Chart 30 June 1989
G Organisational Chart 30 June 1990

 

 

 

3.1 INTRODUCTION

 

3.1.1 PURPOSE OF THE CHAPTER

The purpose of this Chapter is to provide the reader with background material on the establishment and growth of the Bank and the wider State Bank Group, including the financial and economic environment in which it operated, its management structure, and its financial performance.

The Chapter does not purport to present a detailed history of the State Bank Group or the Bank itself. The information laid out in the pages that follow is designed to inform the reader about the various functions of the State Bank Group and more particularly the Bank itself, and to detail the key influences on the Banking Industry in Australia having regard to the economic and financial environment during 1984-91.

3.1.2 THE EXAMINATION OF THE STATE BANK GROUP

Broadly stated, my Terms of Appointment require me, inter alia, to investigate and report on the reasons for the financial problems of the State Bank of South Australia ("the Bank"), and of the "Bank Group", as reported by the Bank and the Treasurer in public statements on 10 February 1991 and in a Ministerial Statement by the Treasurer on 12 February 1991.

Having regard to the contents of those statements, it is not necessary - nor, indeed, possible within reasonable limits of time and expense - to examine the business activities of all of the various companies which, together with the Bank, constituted the Bank Group. As the statements of 10 February and 12 February 1991 make clear, the financial position of the Bank Group is primarily the result of losses associated with the corporate and property loan portfolios of the Bank and of Beneficial Finance, and to some lesser extent of some acquisitions of companies by the Bank.

Accordingly, the approach I have adopted in conducting my Investigation has been to treat the subsidiaries of the Bank, other than the Beneficial Finance Group of companies, as being assets of the Bank, the relevance of which is limited to the processes by which the Bank came to acquire those subsidiaries. In other words, my investigation has focussed on:

(a) the reasons for the losses recognised by the Bank in respect of its loan portfolio;

(b) the processes by which the Bank came to acquire certain subsidiary companies which can reasonably be regarded as "non-performing" assets of the Bank; and

(c) the reasons for the losses recognised by Beneficial Finance.

The source of the losses which have contributed to the financial position of the Bank and Bank Group can be broadly seen from the details of the use of the State Government's Indemnity by the Bank:()

 

Indemnity Use

 

$M

%

The State Bank

   

Provisions for loan losses

980

45

Provisions for subsidiary companies:

   
  • Oceanic Capital Corporation

101

5

  • United Banking Limited

87

4

  • Others

5

 

Property Asset Writedowns

65

3

 

1238

56

The Beneficial Finance Group

   

Provisions for loan losses

726

33

State Bank provisions on equity holding

99

5

Taxation effects

57

3

 

882

40

General and Other Provisions

81

4

 

2200

100

 

 

3.2 THE ESTABLISHMENT OF THE STATE BANK OF SOUTH AUSTRALIA

 

3.2.1 THE FORMATION OF THE BANK

The State Bank of South Australia was formed on 1 July 1984 by the amalgamation of two banks owned by the State Government of South Australia - the Savings Bank of South Australia, and the former State Bank of South Australia.

The amalgamation occurred, in large part, in response to the deregulation of the Australian financial system. Deregulation, which had been an on-going, if halting, process from the early 1970s, culminated in 1984 following the reports of the Cambell Inquiry in 1981, and the Martin Inquiry in 1983.

There were two distinct aspects to the initiative to establish the new Bank.

The first was the need to modernise the legislation which established the two state-owned banks and which governed their activities. The updating of the charters and powers of the banks was seen as being essential if they were to be efficient and competitive in the newly deregulated banking industry. The South Australian Government was not alone in modernising the legislation of its State Bank. Similar changes were made to the legislation governing other state banks, particularly those of Victoria, New South Wales, and Western Australia. The Commonwealth Bank was restructured, and its capital increased, in June 1984.

The second aspect of the initiative was the desirability of creating a single state-owned bank which would have the financial strength and operational efficiency to enable it to compete effectively. The amalgamation of the two state-owned banks to form a single, new State Bank was an inherently sensible idea. Indeed, a number of mergers between existing private sector banks occurred at that time - the Bank of New South Wales merged with the Commercial Bank of Australia to form Westpac, and the National Bank of Australasia merged with the Commercial Banking Company of Sydney to form the National Australia Bank. Both mergers were approved by the Federal Treasurer in June 1981.

3.2.2 THE CHARTER OF THE NEW BANK

Although the amalgamation of the two state-owned banks had obvious advantages, it did give rise to one dilemma - what was to be the "fundamental orientation" of the new bank? In particular, should it be structured along purely commercial lines, or should it be structured as a non-commercial, statutory authority required to pursue social objectives?

A Merger Advisory Group was established on 18 May 1983 to guide the merger process. The Group, consisting of three representatives from each of the Savings Bank and the former State Bank, and advised by representatives of three government departments (the Departments of Premier & Cabinet, State Development and the Treasury), considered three options for the conduct of the new bank. They were that the bank should be structured to allow it to:

(a) carry on banking business on a strictly commercial basis;

(b) operate as a non-commercial, semi-government statutory authority; or

(c) be "mostly commercial", but with a co-existing obligation to meet non-commercial objectives.

The Advisory Group recommended the third option - that the bank should be "mostly commercial" - and that recommendation was reflected in the new State Bank of South Australia Act 1983 ("the Act"). In particular, Section 15 requires the Board to pursue two objectives in administering the Bank's affairs:

(a) sub-section (1) requires the Board to "act with a view to promoting" the balanced development of the State's economy and the maximum advantage to the people of the State, paying due regard in particular to the importance to both to the State's economy and to the people of the State of the availability of housing loans; and

(b) sub-section (2) requires the Board to administer the Bank's affairs "with a view to achieving a profit".

Importantly, sub-section 15(2) also requires the Board to administer the Bank's affairs "in accordance with accepted principles of financial management".

The Bank's "mission statement", as drafted from time to time after 1984, referred to these commercial and non-commercial statutory objectives with varying emphases. Significantly, the 1987 mission statement sought to reconcile the objectives by noting that one aspect of acting to the "maximum advantage to the people of the State" was to achieve "a growing level of profits", in particular from operations in selected markets outside South Australia. The profitability of the Bank from its commercial operations was seen as vital to enabling the Bank to fulfil its social obligations.

3.2.3 THE GOVERNANCE OF THE BANK

The Act provides the statutory framework for the governance of the Bank. Being a statutory corporation, the Bank is different from companies registered under the Companies Code (now, the Corporations Law) in a number of important respects. The general thrust of the Act, however, is to seek to place the Bank on a principally commercial footing broadly similar to the private banks.

Being a statutory corporation, the Bank does not have issued shares, or shareholders with the rights usually granted to shareholders (acting in meeting or otherwise) by company law. Instead, the Bank essentially operates as an agent of the Crown, with the powers and objectives specified by the Act. Sub-section 6(3) provides that the Bank "holds its property for and on behalf of the Crown", and the Treasurer guarantees the liabilities of the Bank (sub-section 21(1)).

The Act, in effect, serves the purpose of the Memorandum and Articles of the Bank. The Bank is required (by Section 19) to "carry on the general business of banking", and is invested with "all such powers as are necessary for that purpose". Sub-section 19(2) expressly empowers the Bank to carry on banking business both within and outside South Australia. The power to control the business of the Bank is vested in the Board of Directors (Section 14), but may be delegated by the Board (Section 18). Responsibility for the "management" of the Bank is vested in the Chief Executive Officer "subject to the control of the Board" (Section 16).

The Act provides for the State to exercise certain powers, within defined limits, in respect of the conduct of the affairs of the Bank. In a very broad sense, these powers are a substitute for those available to the shareholders of companies registered under the Companies Code. In particular:

(a) The directors of the Bank are appointed by the Governor.

(b) The Bank is prohibited from acquiring more than ten per cent of the issued shares of a company without the approval of the Treasurer (sub-section 19(7)).

(c) The Treasurer may initiate consultations with the Board in relation to "any aspect of the policies of administration of the Bank", and the Board is obliged to consider any proposals made by the Treasurer in relation to the administration of the Bank's affairs and, if requested, to "report to the Treasurer on any such proposals" (sub-section 15(4)).

(d) The Treasurer has power to require the Bank to pay a dividend of such amount as he considers "appropriate" having regard to the Bank's profitability and capital adequacy, after giving "due regard" to a recommendation of the Board. Any divergence between the recommendation of the Board and the determination of the Treasurer is to be reported in the Annual Report of the Board (Section 22). (The Annual Reports do not disclose any such divergence of opinion.)

In terms of the Bank's capital, the Treasurer is authorised by the Act to advance, from monies provided by Parliament, funds by way of "grant or loan" (sub-section 20(1)). Grants are to be treated as capital contributions, and once made cannot be withdrawn without approval of both Houses of Parliament (sub-section 20(3)). This arrangement can be regarded as being broadly similar to that applying to private sector companies: shareholders can contribute additional capital in response to a rights issue by the company, but cannot withdraw the capital once contributed (shareholders looking to recover their investment can, of course, sell their shares).

As a statutory corporation, with its liabilities guaranteed by the State Government, the Bank is, in a real sense, disconnected from some of the market forces and commercial costs which apply to private sector banks. The Act makes provision for these factors in a number of ways:

(a) First, the Bank is subjected to taxation. The Bank is expressly made liable for "rates, taxes and other imposts under the law of the State", despite the Bank's status as an instrumentality of the Crown (sub-section 6(4)). Further, the Bank is obliged to pay to the Treasurer an amount equal to the income tax for which it would have been liable if it were subject to Commonwealth income tax (sub-section 22(1)(a)).

(b) Second, the Treasurer may, after consultation with the Board, impose a charge for the guarantee provided by the Treasurer in respect of specified liabilities of the Bank, although no such charge can be levied in such a way that it relates "in effect, to all the liabilities of the Bank" (sub-section 24(4)). The absence of a general charge is intended to negate, in an approximate way, the implicit tax imposed on the Bank by its obligation to conduct its business with "due regard" to non commercial matters, such as the "availability of housing loans".

It is worth noting that, while the Bank itself is a statutory corporation governed by the Act, its subsidiaries are not. The subsidiaries are companies registered under the Companies Code, and are subject to all the laws and obligations (including Federal income tax) of non-government owned companies. So, too, are their directors and officers.

3.2.4 THE BANK AT THE TIME OF ESTABLISHMENT

At the time of its establishment on 1 July 1984, the Bank reflected the nature of the businesses conducted by the predecessor banks, which were predominantly involved in retail or personal banking, involving personal savings and investment accounts, cheque accounts, housing, and consumer loans.

The Bank's total assets at 1 July 1984 were $2.7B, with capital of $165.6M. The Bank's portfolio of business loans was $404.6M, representing about 23 per cent of its total loan portfolio. On the liabilities side, retail deposits accounted for 85 per cent of total deposits.

Some moves to expand the activities of the banks were made before the merger was completed. In particular, the Savings Bank acquired Beneficial Finance in April 1984.

Nevertheless, at the time of its formation, the Bank can fairly be described as essentially a thrift institution whose business was largely limited to retail banking activities and some smaller commercial lending, within South Australia.

 

3.3 THE ECONOMIC AND FINANCIAL ENVIRONMENT 1984-1991

 

Before describing the diversification and growth of the Bank's business activities after July 1984, it is necessary to provide some background information regarding the financial and economic environment in which the development of the new Bank occurred. Just as the new Bank was formed as a response to the deregulation of Australia's finance industry, so the growth and conduct of the Bank's business after 1984 was heavily influenced by the unique business environment which followed financial deregulation.

It should be noted immediately that the implications of financial deregulation for the Bank were, strictly speaking, indirect. As a State Bank, the Bank was not formally subject to the provisions of the Banking Act (Commonwealth), or to the formal regulation of the Reserve Bank. Indeed, the establishment of the Bank on 1 July 1984, with a new commercial charter, was of greater immediate significance to the conduct of the Bank's business, amounting, in effect, to its own particular deregulation.

Nevertheless, it is unquestionably the case that the Bank's business strategy following its formation was very heavily influenced by the new competitive environment, as the Bank sought to compete against the newly deregulated private banks.

3.3.1 ASPECTS OF FINANCIAL DEREGULATION

There are a number of features of the deregulation of the finance industry which had important implications for the environment into which the new Bank was launched.

The first is that deregulation produced a finance industry that was highly competitive, particularly in the area of lending to business.

A central feature of deregulation was the removal of controls upon the ability of the licensed banks to lend competitively. The principal controls which had limited the Bank's ability to lend competitively were:

(a) Limitations on the interest which banks could pay on the money that they borrowed (including zero interest on normal cheque accounts and on short-term deposits with banks). These controls had meant that the banks could not effectively compete for additional funds for lending, so that bank lending essentially amounted to the allocation of available funds to the most credit-worthy borrowers.

(b) Quantitative lending guidelines, under which the Reserve Bank required banks to limit the growth in their lending and, at times, to prefer lending for certain purposes.

Financial deregulation saw the gradual abandonment of these controls upon the ability of the banks to lend competitively. Limits on the interest rate that banks could pay on their deposits were removed in December 1980, and in August 1984 restrictions on banks paying interest on short-term deposits and on cheque accounts were removed. In June 1982, the Reserve Bank announced the abandonment of the quantitative bank lending guidelines.

Deregulation not only freed-up the banks to lend competitively, but the resultant pressure to compete - the fear of losing market share - drove them to do so. In particular, the Commonwealth Government announced in January 1983 that it had decided to allow ten new banks, including foreign-owned banks, to be established in Australia. In February 1985, the Federal Treasurer announced the Government's approval for the establishment of sixteen foreign-owned banks in Australia. Eventually, fifteen new foreign-owned banks were established.

The prospect of increase competition from foreign-owned banks and from other Australian banks encouraged Australian financial institutions to aggressively pursue lending opportunities in order to grow their balance sheets and secure market share. The fear held by Australian financial institutions was, quite simply, that if they did not lend, they would lose their market share to others.

The competitive thrust of the banks was not limited to lending. Australian banks sought to expand their activities to cover the full range of related financial services, including funds management, life insurance, merchant banking, and stock broking services, in order to have the ability to provide a "one-stop shop" for servicing the financial needs of their customers.

The entry of the foreign banks into Australia also encouraged the major Australian banks to seek to expand overseas, in order to meet the competitive advantage enjoyed by the foreign banks in respect of the provision of banking services overseas. In 1984, for example, the ANZ Banking Group acquired Grindlays Bank, a United Kingdom based bank with an extensive banking network in Asia.

The abandonment of the direct controls over bank lending also necessarily involved changes to the method by which monetary policy was implemented in Australia.

Before deregulation, monetary policy focussed upon controlling the supply of money to the economy by directly controlling interest rates, thereby limiting the ability of the banks to obtain funds, and by imposing restrictions on the amount that banks could lend. With the removal of the controls over bank lending, the focus of monetary policy shifted from controlling the supply of money in the economy, to influencing the demand for money through a market mechanism which influenced the price at which credit was available - that is, interest rates. The financial system moved from the rationing of available money to prospective borrowers, to a situation where loans became available with the only determinant being its price. Provided that borrowers were prepared to pay the prevailing interest rate, credit was always available, subject of course to the lender's willingness to provide it - that is, on the lender's assessment of credit risk.

The importance of this change in the instruments and focus of monetary policy lies in the uncertainty which was created for the operation of monetary policy following deregulation. Deregulation required all market participants - including policy makers themselves - to operate in an unfamiliar and uncertain environment. In particular, it was not clear how lenders (and borrowers) would react to monetary policy changes. Before deregulation, tighter monetary policy limited the availability of credit. After deregulation, tighter monetary policy simply made credit more expensive. The financial institutions' assessment of credit risk and their willingness to make loans became a key factor in the effectiveness of monetary policy.

3.3.2 THE CONSEQUENCES OF DEREGULATION FOR THE CONDUCT OF LENDING BUSINESSES

The new freedom of the banks to compete for lending business, and the competitive pressure this placed on both the banks and non-bank financial intermediaries to do so, had a number of important implications for the way in which lending businesses were conducted.

The first was the need for financial institutions to actively market their loans if they expected to be competitive and to retain market share. As the Australian Bankers' Association reported in its 1990 research paper entitled "Corporate Failures":

"Deregulation produced a change from a queue system of lending to one where banks had to approach corporates for business. The corporate treasurers of firms became the prime targets for banks' business ... banks were keen to rectify the dramatic loss in market share which they had suffered under the regulated system, and wished to share to the maximum extent possible in the pent-up demand which had built up in the regulated system."

One of the intended consequences of deregulation was the ability of banks to provide credit to businesses which, under the rationing system applying under regulation, may not have had access to loans. This necessarily involves some reassessment of credit standards. Instead of simply lending to the most credit-worthy borrowers, the banks were free to evaluate credit proposals, assess the level of credit risk associated with the proposal, and to provide loans at a price commensurate with that degree of credit risk, in turn bidding for the funds necessary to make the loans. With their improved ability to attract funds for lending, the assessment of credit risk and the pricing of loans according to the assessed risk became absolutely critical to the conduct of lending activities.

At the same time, financial deregulation, and the aggressive loan marketing by financial institutions in the face of the entry of the new foreign-owned banks, had important implications for the availability of skilled and experienced staff to carry on lending activities.

The new lending environment created by deregulation meant that few, if any, lending institutions had any experience of the new dynamics of lending. This was particularly so in the case of the State Banks, which had operated largely as thrift institutions. As such, they did not have a depth of staff experienced in corporate lending, let alone lending in a highly competitive, deregulated environment.

Further, the expansion of lending activities, and the establishment of fifteen new foreign-owned banks, created a shortage of experienced lending staff in the finance industry generally. The Australian Bankers' Association noted in its June 1990 research paper that, following deregulation there was, in some banks, "an under supply of staff sufficiently skilled and experienced in identifying and managing credit risk in a down-turn." The State Bank was itself required to "head hunt" its new Managing Director, Mr T M Clark, from Westpac.

3.3.3 THE ECONOMIC ENVIRONMENT OF DEREGULATION

An important aspect of the response of financial institutions to deregulation was the economic environment in which financial deregulation occurred.

The beginnings of the rapid expansion in credit, and the increase in asset values, which characterised the mid to late 1980s can be found in the economic environment which existed in the early 1980s, the time that deregulation was substantially implemented. In particular:

(a) There was, in the early 1980s, a strong expectation of continued inflation as a result of the high rates of inflation experienced during the 1970s. Between 1973 and 1983, Australia recorded its highest ten-year average rate of inflation, of 11.6 per cent. Continued inflation was expected to underpin the rise in asset prices, and to erode the real cost of servicing debt.

(b) The taxation system encouraged the use of debt, particularly for speculative purposes. The use of debt is encouraged by the taxation deduction allowed for interest payments. Interest had always been deductible, but the realisation of its full benefit awaited the ready availability of credit, in a business environment coloured by the expectation of continued inflation, and of increasing asset values. The tax-free status of capital gains before September 1985 encouraged investment in assets.

(c) In Australia, share prices received a substantial boost in the early 1980s from the cyclical recovery in profits, and from an increase in the profit share of gross domestic product resulting from a fall in real unit labour costs under the prices and incomes Accord implemented in 1983.

3.3.4 THE IMPLICATIONS FOR BORROWERS

The new competitive lending environment created by financial deregulation had implications for potential borrowers.

For established borrowers with a high credit rating, the new environment meant cheaper money. The margin earned by lenders to financially strong borrowers shrank, as those borrowers were able to take advantage of the increased competition for their business by demanding finer margins on their loans. Interest margins in wholesale lending activity reduced substantially up to 1985, by which time they had been pared to the bone. Many long-established companies of "blue chip" quality significantly increased their borrowings after 1983, and were often able to do so on an unsecured basis, using "negative pledge" arrangements.

For other, less creditworthy borrowers, access to debt finance became available where it had not been before. The competition for lending business inevitably drove some financial institutions to lend to higher-risk borrowers. Competition for lending to financially sound businesses was intense, and profit margins narrow. Greater profits could be earned by accepting the higher risks associated with lending to businesses of lesser standing.

Many borrowers were able to obtain loans from a number of different financial institutions, as competition broke down the practice of "relationship" banking. This had the effect of making it more difficult for banks to monitor their client's financial position, particularly their total debt.

3.3.5 THE GROWTH IN CREDIT AFTER 1983

The various matters referred to above - the ability and willingness of banks and non-bank financial institutions to lend aggressively, the decline in credit standards, and the demand for credit associated with the economic recovery after 1982 - sparked a rapid growth in credit from the end of 1983 that would continue until mid-1989. Between 1983 and 1988, total credit (lending plus bills accepted or endorsed) by the banks grew at an average annual rate of 23.8 per cent, compared to an annual average growth of 16.4 per cent in the preceding five years. The growth of credit supplied by all financial institutions between 1983 and 1988 was 21.6 per cent per annum, compared to 15.8 per cent in the previous five years.

There are two important features of this growth in credit during the 1980s.

The first is that the growth in credit was principally to the business sector. As a proportion of gross domestic product, credit provided to business doubled over the decade, while personal and housing lending rose only marginally. The debt to equity ratio of listed companies at book value approximately doubled between 1983 and 1989. Between 1980 and 1990, credit to the business sector increased from 26 per cent of GDP to 58 per cent, while credit for housing increased from 18 per cent to 20 per cent of GDP, and personal credit increased from 10 per cent to 12 per cent.

The second important feature of the growth in credit is that the credit was used by business largely to purchase assets. The growth in credit did not result in a general stimulation of the Australian economy. Both inflation (as measured by the consumer price index) and nominal spending grew less rapidly after 1983 than they had in the equivalent period before the end of 1983. The growth in domestic demand was actually reduced to zero in 1986, although credit growth remained strong. Interest rates were very high in real terms throughout the mid to late 1980s, and business confidence as revealed in various surveys remained hesitant throughout.

3.3.6 THE RISE (AND FALL) OF ASSET PRICES

The growth in credit from late 1983 was associated with a rate of asset price inflation which was well in excess of the general inflation rate. The assets which increased most rapidly in price were those which provided the readiest form of leveraged investment - shares, and real property.

The increase in the price of shares between March 1983 and September 1987 was spectacular - share prices in Australia increased four-fold over that period. No less spectacular was the correction which occurred in Australia on 20 October 1987 - share prices fell 25 per cent on that day, and by the end of 1987 had fallen by 40 per cent.

The rise and fall in share prices had a number of important implications for financial institutions involved in lending. In particular:

(a) Some public companies - particularly the high-profile, "entrepreneurial" public companies - relied upon the stockmarket as a ready source of capital to fund their expansion, and to repay debt. The fall in share prices meant that these borrowers were denied this source of funding, making them even more reliant upon the availability of debt finance. The rate of growth of credit actually increased significantly after the stockmarket crash.

(b) The stockmarket crash encouraged the Reserve Bank to delay the implementation of tighter monetary policy. Credit continued to expand after the stockmarket crash, particularly for the purpose of investment in real estate.

Like shares, real estate provided an obvious and available investment opportunity for anyone having access to debt finance. Further, real estate assets were readily accepted by lenders as security against which advances could be made, being regarded as tangible assets of sound value.

The ready availability of credit had the direct result that a considerable amount of investment activity in the mid to late 1980s was directed to commercial property acquisition and development, particularly after the stockmarket crash in October 1987. Money was borrowed not only for the purpose of commercial property acquisition and development, but for other purposes secured against the increasing nominal value of the borrower's commercial property holdings.

Commercial property values rose to record highs by the end of 1988, and just as share prices had fallen in October 1987, so commercial property prices have fallen to more realistic long-term economic values. The commercial property prices, which had been sustained by the ready availability of credit, were particularly severely affected by rising interest rates.

3.3.7 MONETARY POLICY AND THE ECONOMIC DOWN-TURN

A remarkable feature of the growth in credit, and of the asset speculation, in the mid to late 1980s is that these business strategies persisted in the face of very high real interest rates. Although interest rates were high in 1988-1989, they were in fact even higher in 1985 - the peak in short-term interest rates occurred in November 1985. Despite this, credit growth remained strong - at its low point, it was still growing at 17 per cent per annum. In the deregulated environment, credit could continue to grow despite very high interest rates provided that lenders were prepared to continue lending, and borrowers continued to demand loans.

The asset-speculation "bubble" which followed deregulation fulfilled these conditions. The broadly-based asset price inflation of the mid to late 1980s frustrated the effective implementation of monetary policy by "driving a wedge" between credit and nominal output growth. Despite historically high interest rates, credit continued to grow.

By 1988, the Federal Government was operating a tight fiscal policy, and was committed to the wages and incomes accord. This left the Government with only one policy instrument to control the "overheating" economy - monetary policy.

The use of monetary policy in 1988 and 1989 was unprecedented, and unexpected. Financial institutions, in particular, did not have any relevant experience of monetary policy which depended solely upon the effect of interest rates on demand and supply for its effectiveness. In 1985 and 1986, credit had continued to be readily available despite very high interest rates. This experience may well have led some lenders (and borrowers) to assume that the high interest rates which developed in 1988 might not severely impact upon investment activity and the availability of credit.

The use of credit to invest in property meant, too, that high interest rates had to be sustained for a considerable period of time in order to effectively dampen the economy. The result, of course, was that the economy "spilled over" into recession.

3.3.8 INCREASE IN THE VOLATILITY OF EXCHANGE RATES AND INTEREST RATES

One further aspect of deregulation needs to be noted because of the uncertainties it created for banks' management of interest rate and foreign exchange risks.

Deregulation increased the volatility of exchange rates and interest rates. The floating of the dollar in 1983 was bound to lead to greater within-day and short-term volatility of the Australian dollar. The experience of 1985 and 1986 of significant short-term volatility, and a major re-adjustment of the currency's value, suggested that the potential for such volatility had been underestimated. More recent experience, however, raises the possibility that the experience of the years in question may have created an exaggerated view of the exchange rate volatility resulting from deregulation.

The volatility of interest rates in the short-term money market has been reduced by:

(a) the floating of the Australian dollar insulating the cash market from influences arising overseas; and

(b) the Reserve bank becoming more successful at smoothing out short-term fluctuations in liquidity.

Longer term interest rates, however, have become more volatile. The deregulation of bank interest rates and the increased sensitivity of rates on government paper have contributed to this development. More importantly, the deregulation of the financial system left monetary policy, in the form of variations in interest rates, as the only flexible tool of monetary policy available to the Government. This has meant a wide variation in interest rates as the Reserve Bank has responded to the most pressing economic problem at the time. It has also meant that interest rates were high for most of the period following deregulation.

Table 3.1 below indicates that this was the case, not only in Australia, but also in New Zealand. The latter is relevant because of the Bank's business in New Zealand.

The Table illustrates the longer term volatility of interest rates. In such an environment banks are exposed to risk as they may have medium and long-term loans at fixed rates which they are funding through short-term borrowing. If interest rates increase, banks may not be able to pass on this increased cost of funds for some time. In addition, the high interest rates put banks under pressure to earn a higher return on their capital.

The management of interest rate risk was the responsibility of the Bank's Asset and Liability Management Committee. In order to manage this risk the Committee needed access both to skilled Treasury operators and to systems which would provide timely information about the Bank's interest rate positions. The function of the Asset and Liability Management Committee and its role in the bank are reviewed in Chapter 6 - "The Funding of the State Bank" and Chapter 7 - "Treasury and the Management of Assets and Liabilities at the State Bank".

TABLE 3.1

Interest Rates 1984-1990

Date

Australia

New Zealand

 

%(2)

%(3)

June 1984

12.80

 

December 1984

12.90

 

June 1985

16.50

 

December 1985

19.75

 

June 1986

14.80

 

December 1986

15.10

 

June 1987

13.35

 

December 1987

11.25

16.81

June 1988

13.13

15.86

December 1988

15.20

14.51

June 1989

18.30

13.52

December 1989

17.80

14.07

June 1990

15.10

13.82

December 1990

12.05

13.03

The interest rates quoted are those for 90 day bank bills. Rates have not been included for New Zealand over the period 1984-1987 because of the limited involvement by the Bank in New Zealand during this period.

3.3.9 SUMMARY

It was into this highly competitive, unfamiliar and volatile financial and economic environment that the new Bank was launched, with a commercial charter and an expectation that it would compete. With the advantages of hindsight, it is clear that the challenge faced by the Board of Directors and the management of the Bank could hardly have been more daunting and difficult. The well documented losses experienced by most financial institutions as a result of their activities in the 1980s stand as testimony to the difficulty involved.

The particular difficulties associated with the 1980s - including competitive pressures, the lack of staff experienced in credit risk evaluation and pricing, asset price inflation and the uncertainties of interest rate changes and effects - are given their due weight as appropriate through this Report. As a general comment, however, I have in undertaking my Investigation, been very mindful of the problems associated with the newly deregulated financial environment, and with the economic circumstances of the day. Many of these problems and dangers are apparent now only with the benefit of hindsight. These are matters which must be kept firmly in view in examining the events which lead to the losses incurred by the State Bank Group.

 

3.4 THE BANK AFTER 1984

 

3.4.1 GROWTH OF THE BANK AND BANK GROUP

The most striking feature of the Bank after its formation in July 1984 is its rapid growth and diversification from a locally-based, essentially (but not wholly) retail bank to a diversified financial services group with very significant Australia-wide and international operations.

The growth of the Bank's assets after 1984, and of other key financial indicators, is shown in the following table():

TABLE 3.2

State Bank of South Australia Key Financial Information as at 30 June

 

1991

1990

1989

1988

1987

1986

1985

1984

 

($’000)

($’000)

($’000)

($’000)

($’000)

($’000)

($’000)

($’000)

Net Interest Income

213,027

273,284

223,905

172,276

147,608

133,513

114,578

 

Operating Revenue

342,306

414,168

355,264

250,571

204,017

176,151

148,656

 

Doubtful Debt Expense

1,186,921

168,446

56,566

14,541

7,700

5,474

7,635

 

Operating Profit

14,035

35,879

78,527

55,474

40,819

33,625

28,098

 

Operating Profit After Tax

(21,749)

35,879

78,527

55,474

40,819

23,031

16,976

 
Dividends Paid to South Australian Government        

Financing Authority

21,026

24,093

88,101

46,000

31,250

9,839

5,852

 

Total Assets

20,190,896

17,299,775

12,688,205

9,532,151

6,846,287

5,470,740

3,429,952

2,682,985

Total Liabilities

18,900,720

15,961,052

11,375,480

8,560,003

6,276,407

5,078,483

3,074,931

2,516,501

Net Assets

1,290,176

1,338,723

1,312,725

972,148

569,880

392,257

355,021

166,484

As can be seen, during the period 1984 to 1990 the financial performance of the Bank was characterised by the significant growth of its asset base. Over the years 1985-1990, the Bank's total assets grew by 404 per cent. The profitability of the Bank increased steadily from 1985-1989, but declined markedly in 1990 and 1991. The Bank's profitability did not grow at the same rate as its assets: operating profit before tax in the period 1985-1989 increased 179 per cent while total assets increased by 270 per cent.

One fact in the Bank's performance during the 1980s stands out: the rate of asset growth of the Bank exceeded that of other banks, both government owned, and private. Over the period from July 1984 to June 1990 while the banking sector in Australia consistently was increasing its level of total assets by more than 10 per cent per annum, the Bank exceeded the average growth rates of the major trading banks and the other State banks for most of the six years. As table 3.3 shows, at the start of the period the Bank was of a similar size to the R&I Bank in Western Australia, but was considerably smaller than the State Banks of New South Wales and Victoria. The total assets of the Bank amounted to 18 per cent of those of the Commonwealth Bank.

As at June 1990, the Bank's total assets matched those of the State Bank of New South Wales and exceeded those of the R&I Bank by $9.0B. The Bank was then 29 per cent of the size of the Commonwealth Bank. In particular, the total assets of the Bank increased by 216 per cent between 1986 and 1990 compared with an average of 84 per cent for the four major trading banks and an average of 107 per cent for the State Banks of New South Wales and Victoria, and for the R&I Bank.()

TABLE 3.3

Growth in Bank Assets (1)

Bank

1994

1990

 

$’M

$’M

State Bank of South Australia

2,683

17,300

State Bank of New South Wales

5,787

18,382

State Bank of Victoria

7,512

n/a

Rural and Industries Bank of WA

2,311

8,271

Commonwealth Bank

14,730

59,391

The rate of asset growth of the Bank Group was similarly impressive.

Table 3.4 highlights some of the key financial performance indicators for the State Bank Group during the period under review.

TABLE 3.4

State Bank of South Australia Group
Key Financial Information as at 30 June (7)

 

1991(8)

1990

1989

1988

1987

1986

1985

 

($’000)

($’000)

($’000)

($’000)

($’000)

($’000)

($’000)

Net Interest Income

257,483

311,542

267,271

244,100

185,701

164,795

139,970

Operating Revenue

508,005

530,921

463,790

329,505

252,826

211,443

180,472

Doubtful Debts Expense

1,733,272

218,374

71,256

26,336

11,454

8,174

8,835

Operating Profit

5,011

(397)

97,022

69,518

52,081

41,000

37,016

Operating Profit After Tax

21,065

24,093

90,811

66,443

45,864

26,164

24,133

Dividends Paid to SAGFA(9)

21,026

24,093

88,101

46,000

31,250

9,839

5,852

Total Assets

21,620,272

21,142,063

15,028,946

11,003,257

7,893,767

6,451,221

4,130,398

Total Liabilities

20,242,266

19,760,770

13,672,661

9,992,848

7,301,625

6,040,568

3,760,218

Net Assets

1,378,006

1,381,293

1,356,285

1,010,409

592,142

410,653

370,180

The figures outline the dramatic growth (573 per cent) in the Group's asset base over the period 1984-1990. From 1985-1989 operating profit before tax rose quickly (162 per cent), but was less than the growth in assets over this period (264 per cent). In 1990 the Group actually made a loss before tax, but its assets grew by 41 per cent.

By February 1991, taking into account the acquisition of the State Bank of Victoria by the Commonwealth Bank of Australia, the State Bank of South Australia Group was the fifth() largest in this country as measured by the size of its asset base ($21,142.0M at 30 June 1990).

At the same date, the Bank, through its acquisition of the United Building Society (renamed the United Bank), also represented the fifth() largest banking group in New Zealand, as measured again by the size of its asset base (approximately $4,000.0M in February 1991).

Table 3.5 compares the performance of the Bank with other banking groups and other State banks on measures of growth, profitability and credit quality (ie Doubtful Debts).

TABLE 3.5

Comparison of Bank Group Growth Measures

Year

Increase in Total Assets

Increase in Operating Profits After Tax

 

Banks - Consolidated

State
Banks

SBSA
Group

Banks - Consolidated

State
Banks

SBSA
Group

 

%

%

%

%

%

%

1985

21.9

26.0

27.5

18.2

17.1

N/A

1986

26.4

34.0

52.8

8.5

22.9

8.4

1987

15.8

21.5

25.0

8.9

(10.0)

0.3(13)

1988

19.8

25.4

39.5

46.1

39.7

44.7

1989

21.4

25.2

36.6

2.7

(121.5)

36.8

1990

11.7

19.3

40.7

(36.5)

(5.6)

(73.5)

             

Comparison of Bank Group Profitability Measures

Year

Operating Profit After Tax/
Average Net Assets

Net Interest Income/
Average Total Assets

 

Banks - Consolidated

State
Banks

SBSA
Group

Banks - Consolidated

State
Banks

SBSA
Group

 

%

%

%

%

%

%

1985

15.9

9.5

6.5

3.40

3.30

23.80

1986

13.3

10.4

10.1

3.12

2.79

3.16

1987

11.4

7.1

6.3

2.94

2.34

2.61

1988

12.6

N/A

N/A

3.31

N/A

2.58

1989

10.8

(2.0)

10.3

3.12

2.43

2.05

1990

6.4

2.6

2.7

3.02

2.18

1.72

             

Comparison of Bank Group Quality Measures(14)

Year

Doubtful Debts Expense

General Provision for Doubtful Debts/Recievables

 

Banks - Consolidated

State
Banks

SBSA
Group

Banks - Consolidated

State
Banks

SBSA
Group

 

%

%

%

%

%

%

1985

0.40

0.30

0.50

0.90

0.20

0.50

1986

0.53

0.33

0.27

0.79

0.59

0.45

1987

0.72

0.33

0.28

1.02

0.63

0.41

1988

0.74

N/A

0.40

1.03

N/A

0.46

1989

1.27

1.93

0.80

0.94

0.93

0.49

1990

1.44

1.46

1.59

0.77

0.95

0.47

The table discloses a number of trends in the Banking industry during the 1980s, following deregulation:

(a) State Banks and other Bank groups have consistently increased their level of total assets by over 10 per cent per annum, and in some years by more than 20 per cent, from 1984 to 1990 (including the assets of converted building societies).

(b) At the same time, changes in the levels of profit have fluctuated considerably with significant falls reported in 1990.

(c) Bank Groups' after tax returns on net assets have steadily declined from a high of 15.9 per cent in 1985 to 6.4 per cent in 1990.

The table shows that, for most of the period, the State Banks have enjoyed a higher level of asset growth than the average for the other bank groups. Their level of profitability as measured against net assets and total assets has, however, been lower. The ratio of doubtful debts to average receivables was lower for State Banks than for the private bank groups over the period 1985-1987, but it was higher than the other banks groups in 1989 and 1990.

These figures indicate that during the mid to late 1980s the banking sector as a whole experienced large growth in its asset base, but the returns on its assets were decreasing. This trend was particularly pronounced for the State Banks.

3.4.2 KEY FINANCIAL INDICATORS OF THE BANK'S PERFORMANCE

3.4.2.1 Performance of Lending Assets

Two key performance measures of a bank are:

(a) The ratio of its net interest income to average assets. This ratio indicates the bank's net margin on its assets before operating expenses.

(b) The ratio of doubtful debts expense to average receivables. This ratio is a measure of the quality of the bank's receivables.

Table 3.6 shows these measures for the Bank over the period 1985-1990.

TABLE 3.6

State Bank of South Australia Selected Performance Ratios (15)

 

Net Interest Income/Average Assets

Doubtful Debts Expense/
Average Recievables
(Excluding Acceptances)

 

%

%

Year

   

1985

3.75

0.34

1986

3.00

0.19

1987

2.40

0.19

1988

2.10

0.27

1989

2.02

0.80

1990

1.82

1.77

The table shows a decline in the Bank's net interest income per average assets over the period 1985-1990. This decline may be indicative of changes in the composition of the Bank's lending portfolio over the period as the proportion of higher margin housing lending fell. It may also be indicative of changes in the margins available in the markets, and of increases in the level of the Bank's non-lending assets.

3.4.2.2 Funding Base

The nature of the Bank's funding changed significantly in the period from 1984 to 1991. In 1984, the level of deposits for the Bank was $1.8B.() At that time, retail deposits accounted for 85 per cent of the Bank's total deposits (refer Table 3.7 below). By 1990, the level of deposits for the Bank was $13.4B(), by which time retail deposits accounted for 18 per cent of the total funding of the Bank. The Bank decided to raise funds on the wholesale market because of the limited level of deposits available in its domestic base in the South Australian market and the concomitant need for the Bank to find alternative funding sources, and because of its increasingly significant wholesale lending business. Accordingly, as the Bank grew its asset base, it opted to raise funds in the wholesale markets.

Table 3.7

Division Between Retail and Wholesale Funds - State Bank (18)

 

Retail

Wholesale

 

%

%

1984

85

15

1985

N/A

N/A

1986

45

55

1987

38

62

1988

32

68

1989

25

75

1990

18

82

In addition to the increase in the level of wholesale funding, the Bank over time raised a growing proportion of its funds on offshore markets. The 1990 Accounts, for example, show that the Bank had overseas deposits amounting to $2.2B (17 per cent of the total deposits). Initially, the use of overseas borrowing had been limited to funding offshore assets, but over time offshore funds were increasingly swapped into Australian dollars to fund domestic activities.

3.4.2.3 Profitability

Over the period 1984-1991, the returns on net assets in the banking sector have generally been good, with the exception of 1990. From 1985 to 1990 the four major trading banks averaged an after tax return on average net assets of 14.0 per cent.() This compares with an average return for the Bank of 9.6 per cent.() Although this still exceeds the returns made by the State Bank of New South Wales and the R&I Bank, it is considerably less than the returns of national operating banks. The comparative figures for the State Bank of Victoria matched the returns of the trading banks for the years 1985 to 1988, but recorded significant losses in 1989 and 1990.

3.4.2.4 Asset Composition

A comparative analysis of the consolidated balance sheet for the Bank as at 30 June 1990 with those of the four major trading banks and other State banks (R&I, Victoria and New South Wales) shows the following proportions of total assets (excluding acceptances):

TABLE 3.8

Comparison of Assets Composition As At 30 June 1990 (21)

 

State Bank
of SA

Major Trading
Banks (Average)

State Banks
(Average)

 

%

%

%

Liquid assets

9.6

14.3

7.4

Trading securities

5.6

6.0

5.9

Investments

3.0

3.1

10.1

Loans

72.8

68.1

68.2

Fixed assets

2.3

3.0

3.4

Other assets

6.7

5.4

5.0

The main conclusions that can be drawn from this are:

(a) The Bank's asset composition was similar to the other banks.

(b) The level of liquid assets (which includes money at short call and amounts due from other banks) held by the State banks was significantly lower than that held by the major private trading banks, even after allowing for statutory deposits (averaging 0.9 per cent of total assets) which the trading banks are required to maintain with the Reserve Bank.

(c) The level of loans held by the Bank was higher than the average for both groups.

3.4.3 SUMMARY

The Bank typified the competitive positions of the other State banks in that it grew rapidly, but profitability did not keep pace with the growth. The Bank's asset growth was, however, consistently higher than the private sector average and the return on net assets was consistently below the average for the private sector, particularly in the years 1988-1990.

 

3.5 MEMBER ENTITIES OF THE STATE BANK GROUP AND THEIR BUSINESS

 

By 1990, the State Bank Group had expanded from a predominantly retail bank to one that provided a broad range of banking and other services throughout Australia and in overseas locations via branches and subsidiaries. The Bank itself provided a full range of financial services in Retail, Commercial and Corporate Banking as well as Treasury.

From its establishment in July 1984, the Bank pursued a strategy of asset growth through acquisition or development of subsidiary companies, and through the aggressive growth of its loan portfolio. By 1990, the State Bank Group consisted of a number of separate businesses, all operating in the financial services industry. Listed below are the material subsidiary companies at February 1991, along with a brief description of their main lines of business. With the exception of Myles Pearce and Company Proprietary Limited ("Myles Pearce and Company"), a real estate agency, each of these were 100 per cent owned subsidiaries of the Bank as at February 1991.

A number of smaller, on-shore companies established to service very specific needs of the Bank (eg training) were also established.

In addition, the Bank established a number of overseas branches, notably in Auckland, Hong Kong, London and New York (refer to Appendix A of the Chapter).

3.5.1 FOREIGN SUBSIDIARIES

At February 1991 the Bank had four directly-owned foreign subsidiaries. They were:

(a) SBSA Asia Limited ("SBSA Asia") was based in Hong Kong. Its business was that of wholesale banking in Asia. It was registered in Hong Kong on 17 July 1987.

(b) SBSA Delaware Inc was a special purpose company which raised funds for the Bank in the American financial markets by issuing commercial paper at market rates, and then by placing time deposits with a branch or agency of the Bank at the same rate. It was registered in Delaware, United States of America on 27 July 1988.

(c) SBSA Holdings Inc was a special purpose company established, but not used, in connection with the New York branch operations. It was incorporated in August 1990.

(d) SBSA (NZ) Branch Holdings Limited ("SBSA (NZ) Branch Holdings") acted as a holding company for the various companies that conducted the Bank's corporate banking and property lending in New Zealand. The largest entity it owned was SBSA (NZ) Limited, which was established when the Bank purchased the New Zealand assets of Security Pacific New Zealand in December 1988. SBSA (NZ) Branch Holdings was registered in Auckland on 16 August 1990.

(e) SBSA (NZ) Holdings Limited ("SBSA (NZ) Holdings") acted as a holding company for the Bank's investment in the United Banking Group, which encompassed a variety of businesses in the financial services industry including banking, real estate services, retirement village development and sharebroking. The Bank acquired the United Building Society in May 1990, and converted it to the United Bank. SBSA (NZ) Holdings was registered, on 3 January 1990, in New Zealand as Jemsa Holdings Limited, changing its name to SBSA (NZ) Holdings on 28 May 1990.

SBSA (NZ) Holdings Board of Directors included two executives of the Bank (Mr T M Clark and Mr T L Mallett). At the time of acquisition by the Bank, Mr C Jenkins was appointed Managing Director.

Matters relevant to the acquisition of the United Building Society by the Bank are dealt with at length in Chapter 18 - "Case Study in Acquisition Management: The United Building Society."

3.5.2 AUSTRALIAN SUBSIDIARIES

The subsidiaries described below operated in various sectors of the financial services industry within Australia, and were managed as independent businesses each responsible to its own Board of Directors. Links between the Bank and these subsidiaries were maintained by appointing members of the Bank's Board and/or senior executives of the Bank onto the Boards of these companies. Included with the description of each company is a listing of those members of the Bank's Board and senior executives who were on the Board of the company concerned. It should be noted that the directorships on these company Boards were over a number of different time periods.

Some of these subsidiaries have been sold by the Bank in 1991 and 1992. In the period relevant to this Investigation (ended February 1991), the material subsidiaries of the Bank were:

(a) Ayers Finniss Holdings Limited ("Ayers Finniss Holdings") was incorporated on 25 May 1987 in South Australia to undertake merchant banking activities. It provided a variety of corporate advisory services and arranged structured finance. Some of the members of the Ayers Finniss Board were also members of the State Bank Board (Mr D W Simmons and Mr R E Hartley) or were executives of the Bank (Mr T M Clark, Mr M G Hamilton and Mr J Hazel). The first Managing Director of Ayers Finniss was Mr Hazel. In June 1990 he returned to the Bank as Chief General Manager, Financial Services and was replaced by Mr P Johnstone.

(b) Beneficial Finance Corporation Limited ("Beneficial Finance") was a finance company acquired by the Savings Bank of South Australia in April 1984. It was incorporated in Adelaide on 1 March 1960. Over the period 1984-1990, Beneficial Finance progressively reduced its involvement in the smaller retail and consumer segment of the finance market in favour of a more substantial participation in the commercial and corporate sectors, with emphasis on the real estate and tourism markets.

Some of the members of the Beneficial Finance Board were also members of the State Bank Board (Mr D W Simmons, Mr L Barrett and Mr R P Searcy) or were executives of the Bank or Beneficial Finance (Mr Clark, Mr J A Baker, Mr K S Matthews and Mr Hamilton). The Chairman of the Bank Board served as Chairman of the Beneficial Finance Board. From the time of the Bank's acquisition of Beneficial Finance until August 1990, the Managing Director was Mr Baker. Following Mr Baker's resignation, Mr Hamilton was appointed Acting Managing Director. In October 1990, Mr J D Malouf was appointed Managing Director.

(c) Day Cutten Pring Dean Limited ("Day Cutten Pring Dean") was formed through a series of mergers. The firm provided sharebroking and investment advisory services.

In June 1985 the Bank purchased 50 per cent of SVB Day Porter. In September 1988 it acquired the remaining 50 per cent. Day Cutten Pring Dean was formed on 1 May 1989 when SVB Day Porter acquired Cutten Pentelow Pty Ltd ("Cutten Pentelow"). In July 1990, Day Cutten Pring Dean acquired Pring Dean McCall to form Day Cutten Pring Dean.

The Day Cutten Pring Dean Board of Directors included Mr Clark, Mr R S Dent, Mr Hamilton, Mr J B Macky and Mr G S Ottaway, who were executives of the Bank.

(d) Executor Trustee Australia Limited ("Executor Trustee Australia") provided a range of services, including estate management, funds management, accounting and taxation services, portfolio management, corporate trustee and agricultural advisory services. It had a long corporate history, having been incorporated in March 1880 in South Australia. Acquired by the Bank in February 1985, Executor Trustee Australia had its own Board of Directors. One member of this Board was also a member of the Bank Board (Mr Searcy), and some were executives of the Bank (Mr Clark, Mr C Guille, Mr Hamilton and Mr Ottaway).

(e) Myles Pearce and Company

Executor Trustee Australia acquired 50 per cent of Myles Pearce and Company in November 1986.

(f) Oceanic Capital Corporation Limited ("Oceanic Capital Corporation") was incorporated on 27 July 1987 and was acquired by the bank in March 1988. Its principal activities are the management of unit trusts and the operation of life and general insurance businesses.

Oceanic Capital Corporation's Board of Directors included some members of the Bank Board (Mr Barrett, Mr R D E Bakewell and Mr Nankivell), and executives of the Bank (Mr Clark, Mr K L Copley, Mr Hamilton and Mr Ottaway). Mr J Purvis was the Managing Director of Oceanic Capital Corporation at the time of acquisition; he resigned in September 1989. Mr T Shanahan was appointed Managing Director in 1990.

Matters relevant to the acquisition of Oceanic Capital Corporation by the Bank are dealt with at length in Chapter 17 of this Report - "Case Study of Acquisition Management: The Oceanic Capital Corporation" of this Report.

(g) Southstate Corporate Holdings Limited ("Southstate Corporate Holdings") was incorporated in Adelaide on 31 May 1989 as Beneficial Holdings Limited ("Beneficial Holdings"). It acted as a holding company for investments initially made by Beneficial Finance. The company changed its name to Southstate Corporate Holdings in August 1990.

Southstate Corporate Holdings Board of Directors included some directors of the Bank (Mr Simmons, Mr A R Prowse from July 1990, Mr Searcy and Mr A G Summers), and executives of the Bank (Mr Clark, Mr Baker and Mr Hamilton).

3.5.3 SUMMARY CHRONOLOGY OF THE EVOLUTION OF THE STATE BANK OF SOUTH AUSTRALIA GROUP

1983 December

The Act assented to by the Governor of the State of South Australia.

1984 April

The Savings Bank of South Australia acquires Beneficial Finance.

1984 July

The Savings Bank of South Australia and the former State Bank of South Australia merge to form the State Bank of South Australia. Mr Clark assumes the position of Managing Director. Mr Barrett is appointed Chairman of the Board and Mr K J Hancock, Deputy Chairman.()

1985 February

The Bank purchases 52 per cent of Executor Trustee Australia and Agency Co of S A Ltd ("Agency Co of S A").

1985 April

The Bank sells its 26 per cent interest in the merchant bank CCF Australia Limited.

The Bank acquires the remaining shares in Agency Co of S A.

1985 June

The Bank acquires a 50 per cent interest in sharebrokers SVB Day Porter Pty Ltd.

1986 October

Goldlink Investment Limited ("Goldlink Investment") is incorporated in Hong Kong, later to become SBSA Asia.

1986 November

The Bank acquires a 50 per cent interest in the real estate company Myles Pearce & Company.

1987 May

Ayers Finniss Holdings is incorporated.

1987 July

Goldlink Investment changes its name to SBSA Asia.

1987 September

The merchant bank Ayers Finniss Holdings commences operations.

1988 March

The Bank acquires 100 per cent of the share capital of Oceanic Capital Corporation from APA Holdings Limited. The purchase price was $60.0M subject to an escrow amount of $2.0M designed to accommodate any adjustments to the purchase price following detailed examination of the records of Oceanic Capital Corporation.

1988 July

The Auckland branch of the Bank is established.

SBSA Delaware Incorporated is incorporated.

1988 September

The Bank acquires the outstanding 50 per cent of SVB Day Porter.

November 1988

The New York branch was established.

1988 December

The Bank acquires the New Zealand assets of Security Pacific New Zealand and renames the entity "SBSA (NZ) Limited".

1989 April

SVB Day Porter acquires Cutten Pentelow. The merged entity, Day Cutten Pring Dean, commences trading under its new name on 1 May 1989.

1989 May

Beneficial Holdings is incorporated as a wholly owned subsidiary of the Bank.

1989 December

SBSA Delaware commences operations.

1990 April

A representative office of the Bank is established in Los Angeles.

1990 May

The Bank acquires the United Building Society of New Zealand.

1990 July

Day Cutten Pring Dean acquires the business of Sydney stock broking firm, Pring Dean McNall which at February 1991 was trading as a branch of Day Cutten Pring Dean.

1990 August

SBSA (NZ) Branch Holdings is registered.

Beneficial Holdings changes its name to Southstate Corporate Holdings.

1991 January

The Bank engages consultants from JP Morgan to assess the scope of the problems facing the State Bank Group.

1991 February

7 February, Deed of Indemnity executed by the Bank with the Treasurer of South Australia.

9 February, the Group Managing Director, Mr T M Clark resigns.

9 February 1991, the Auditor-General is appointed by the Governor to conduct an investigation into the affairs of the Bank.

10 February, The Premier and Treasurer of South Australia, the Honourable J C Bannon, announces the State Government's indemnity package for the State Bank Group. The press release states that:

"... a contract of indemnity has been entered into between the Government of South Australia and the State Bank under which the Government is committed to meeting any differences as they emerge between the book value of the Bank Group's loans and related assets and the realisable value of principal."

12 February, the Premier and Treasurer of South Australia, the Honourable J C Bannon makes a ministerial statement to the House of Assembly about the Bank.

28 February, all members of the Board of Directors tender their resignations. The resignations of Mr Hartley, Mr A R Prowse, and Mr Bakewell are not accepted.

1991 March

4 March, the Governor-in-Council appoints the Honourable S J Jacobs, QC, as a Royal Commission to inquire into and report upon certain matters relating to the Bank.

28 March, the terms of reference for both the Auditor-General's Investigation and the Royal Commission are varied.

 

3.6 THE ORGANISATIONAL STRUCTURE OF THE BANK

 

3.6.1 COMPOSITION AND MEMBERSHIP OF THE STATE BANK OF SOUTH AUSTRALIA BOARD

Presented below is a history of the Board's membership over the period 1984-1991.

Board of Directors as shown in the 1984 Annual Report

Mr L Barrett [Chairman]

Mr K J Hancock [Deputy Chairman]

Mr T M Clark

Mr R D E Bakewell

Mr W F Nankivell

Mr R P Searcy

Mr D W Simmons

Hon Donald W Simmons

Mr K Smith

 

Board of Directors as shown in the 1985 and 1986 Annual Reports

Mr L Barrett [Chairman]

Mr K J Hancock [Deputy Chairman]

Mr T M Clark

Mr R D E Bakewell

Mr W F Nankivell

Mr R P Searcy

Mr D W Simmons

Hon Donald W Simmons

Mr K Smith

 

Board of Directors as shown in the 1987 and 1988 Annual Reports

Mr L Barrett [Chairman]

Mr D W Simmons [Deputy Chairman]

Mr T M Clark

Mr R D E Bakewell

Mrs M V Byrne

Mr R E Hartley

Mr W F Nankivell

Mr R P Searcy

Mr A G Summers

Board of Directors as shown in the 1989 Annual Report

Mr D W Simmons [Chairman]

Mr R D E Bakewell [Deputy Chairman]

Mr T M Clark

Mrs M V Byrne

Mr R E Hartley

Mr W F Nankivell

Mr R P Searcy

Mr A G Summers

Board of Directors as shown in the 1990 Annual Report

Mr D W Simmons [Chairman]

Mr R D E Bakewell [Deputy Chairman]

Mr T M Clark

Mrs M V Byrne

Mr R E Hartley

Mr W F Nankivell

Mr A R Prowse

Mr R P Searcy

Mr A G Summers

On 9 February 1991 Mr T M Clark resigned from the Board.

On 27 February 1991 Mr Simmons, Mr Bakewell, Mr Hartley, Mr Nankivell, Mr A R Prowse, Mr Searcy and Mr A Summers and Mrs M V Byrne tender their resignations from the Board. As noted above, the resignations of Mr Bakewell, Mr Hartley and Mr A R Prowse are not accepted.

On 27 February 1991 Mr N Clark was appointed Chairman of the Board.

On 28 February 1991 Mr I Webber and Mr M S Shanahan were appointed to the Board.

On 4 April 1991 Mr J Glidden was appointed to the Board.

This overview of the composition of the Board illustrates the stability of its membership during the period July 1984 to February 1991. During this time there were few changes in the composition of the Board. In February 1991, there was a major change in the composition of the Board when all Board members with the exception of Mr Bakewell, Mr Hartley and Mr Prowse left the Board.

3.6.2 THE GROUP MANAGING DIRECTOR AND THE SENIOR EXECUTIVES

Mr T M Clark was appointed Managing Director of the Bank before the merger of the predecessor banks. He was recruited from Westpac by the Chairmen of the two predecessor banks to fill the role of Managing Director. Initially, Mr Clark was on a three-year contract; it was renewed twice. He served in the position of Managing Director until his resignation in February 1991. The position was renamed Group Managing Director in 1989.

The senior executives of the Bank came from a variety of backgrounds. Initially, most of the senior executives were drawn from the ranks of management in the two predecessor banks. A number of senior executives were recruited from outside the Bank into key positions as the Bank's business grew and diversified.

3.6.3 COMMITTEES

Presented below is a brief description of the key permanent committees of the Bank during the period ended February 1991:

Board Sub-Committee

The Board Sub-Committee reviewed credit applications exceeding the discretionary limit of the Group Credit Committee, but below the discretionary limit requiring full Board approval. As at 1 February 1991 the Board Sub-Committee was responsible for reviewing loan applications for $25.0M - $60.0M.

A quorum of the Board Sub-Committee required any two non-executive members of the Board of Directors and the Chairman of the Group Credit Committee. Typically, the committee met twice per week to consider loan proposals.

The role played by this committee in the Bank's credit management process is reviewed in Chapter 8 - "Credit and its Management: Guidelines, Policies, Processes, Procedures and Organisational Delivery Mechanisms".

Remuneration Committee

The Remuneration Committee was established in late 1989. It was a Board Sub-Committee which was responsible for setting the remuneration of the Group Managing Director and the senior executives of the Bank. Membership on the committee consisted of the Chairman of the Board, the Deputy Chairman of the Board, and the Group Managing Director. At the time of the committee's formation these people were Mr Simmons (Chairman), Mr Bakewell (Deputy Chairman) and Mr Clark.

Executive Committee

The Executive Committee comprising the Bank's senior executives was formed in July 1984, and varied in size from a low of seven people (June 1990) to a high of sixteen people (June 1987 and June 1988). The Executive Committee met on a bi-weekly basis, and on other occasions as required. The membership history of the committee from 1984-1991 is as follows:

Executive Committee at July 1984

Mr T M Clark [Chairman]
Mr K S Matthews
Mr J A Baker Mr
G S Ottaway
Mr P E Byrnes Mr K
P Rumbelow
Mr R S Dent
Mr G N White
Mr J B Macky

Executive Committee at July 1985

Mr T M Clark [Chairman]
Mr K S Matthews
Mr J A Baker
Mr G S Ottaway
Mr P E Byrnes
Mr S G Paddison
Mr R S Dent
Mr K P Rumbelow
Mr J B Macky
Mr G N White

Executive Committee at July 1986

Mr T M Clark [Chairman]
Mr D C Masters
Mr J A Baker
Mr K S Matthews
Mr R S Dent
Mr S G Paddison
Mr C W Guille
Mr V R Pfeiffer
Mr J T Hazel
Mr K P Rumbelow
Mr J B Macky
Mr I R Tucker
Mr T L Mallett
Mr G N White
Mr G S Ottaway

Executive Committee at July 1987

Mr T M Clark [Chairman]
Mr D C Masters
Mr J A Baker
Mr K S Matthews
Mr K L Copley
Mr G S Ottaway
Mr R S Dent
Mr S G Paddison
Mr C W Guille
Mr V R Pfeiffer
Mr J Hazel
Mr K P Rumbelow
Mr J B Macky
Mr I R Tucker
Mr T L Mallett
Mr G N White

Executive Committee as at July 1988

Mr T M Clark [Chairman]
Mr T L Mallett
Mr G D Abbott
Mr D C Masters
Mr J A Baker
Mr K S Matthews
Mr K L Copley
Mr G S Ottaway
Mr R S Dent
Mr S G Paddison
Mr C W Guille
Mr V R Pfeiffer
Mr J T Hazel
Mr K P Rumbelow
Mr J B Macky
Mr I R Tucker

Executive Committee as at July 1989

Mr T M Clark [Chairman]
Mr J B Macky
Mr J A Baker
Mr T L Mallett
Mr K L Copley
Mr K S Matthews
Mr M G Hamilton
Mr S G Paddison

Executive Committee as at July 1990

Mr T M Clark [Chairman]
Mr J B Macky
Mr K L Copley
Mr T L Mallett
Mr M G Hamilton
Mr S G Paddison
Mr J T Hazel

Mr J T Hazel Departed March 1991
Mr M G Hamilton Departed March 1991
Mr J B Macky Departed March 1991
Mr T M Clark Departed February 1991

Asset and Liability Management Committee

The Asset and Liability Management Committee was responsible to the Board of Directors for the asset and liability management of the State Bank Group. In particular:

(a) Policy advice on the Group balance sheet structure;

(b) Management of the Group's capital base;

(c) Group liquidity policy and management;

(d) Group interest rate risk management, including the funding of non-accrual loans; and

(e) Group currency risk management.

The Asset and Liability Management Committee met from July 1984 until July 1987 at which time it was abolished. The Committee was reconstituted in September 1988.

The Asset and Liability Management Committee made recommendations on policy limits to the Board of Directors for asset growth, liability structure, interest rate risk, liquidity and currency risk and reported compliance with those limits on a monthly basis. In turn it delegated operational responsibility for liquidity, interest rate risk and currency risk management to Group Treasury within certain delegated authorities. Breaches of these policies were to be reported immediately to the Group Treasurer and Director, Banking, accompanied by an explanation and where necessary recommendations as to the action required to remedy the breach.

The appropriateness of the Asset and Liability Management Committee's charter and its effectiveness in fulfilling that charter are discussed in Chapter 6 - "The Funding of the State Bank" and Chapter 7 - "Treasury and the Management of Assets and Liabilities at the State Bank".

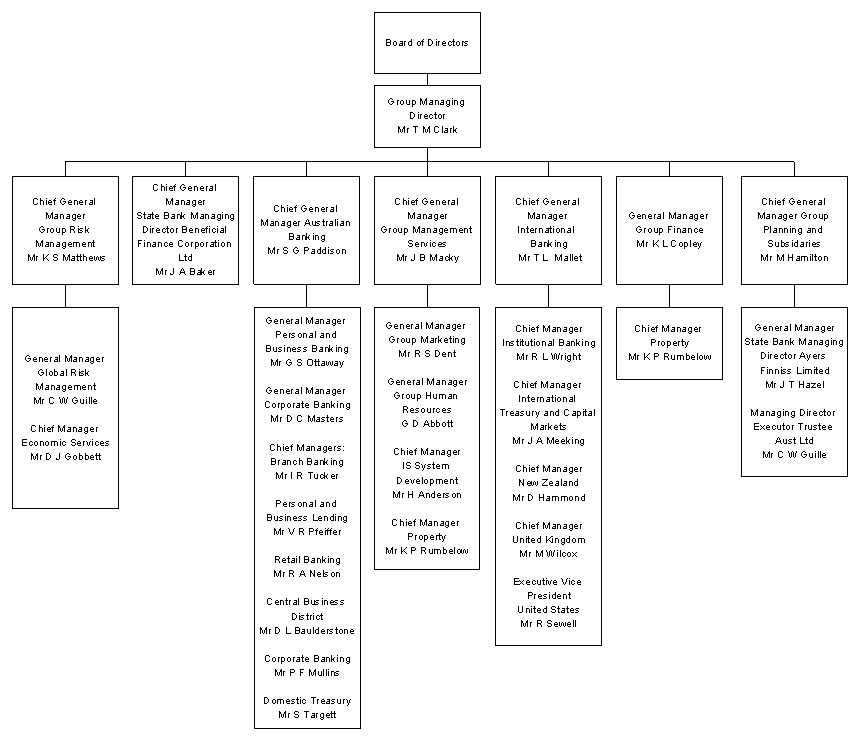
Group Credit Committee

The Group Credit Committee, formerly known as the Lending Credit Committee, regularly reviewed:

(a) loans to approve/decline;

(b) loan commitments;

(c) limits and stand by facilities; and

(d) contingent liabilities arising from guarantees and documentary letters of credit.

The Group Credit Committee kept records of its actions and reported them along with any significant finding in connection with the financing function of the Bank to the Board.

On a quarterly basis the Group Credit Committee reviewed and monitored:

(a) the established lending policies, both domestic and international, and procedures of the Bank and the general conduct and quality of its lending and funding functions; and

(b) the Bank's exposure level to various industries and customers, taking appropriate action where necessary to minimise the risk of loss.

As at 1 February 1991 the Group Credit Committee had a delegated lending authority of up to $25.0M for new loans.()

There were also credit committees established in Auckland, London and New York which had similar mandates, but whose focus was restricted to the office in which they resided and their delegated lending authorities were considerably lower.

The role of the Group Credit Committee in the credit management process is examined in Chapter 8 - "Credit and its Management: Guidelines, Policies, Processes, Procedures and Organisational Delivery Mechanisms".

Audit Committee

An Audit Committee was formed in June 1990, made up of members of the Board with attendance from members of the Internal Audit department and the external auditors. The Committee was responsible for considering any matters that it determined to be desirable to investigate which related to the financial affairs of the Bank, its Group companies, Group Internal Audit and/or the external audit, and examined any other matters referred to it by the Board.

The duties of the Audit Committee were:

(a) to review the half-yearly and yearly financial statements and interim and preliminary profit announcements before their submission to the Board for approval;

(b) to be satisfied that the accounting policies of the Group were in accordance with the law and appropriate accounting standards;

(c) to discuss the scope and planning of the external audit;

(d) to review the findings of the external auditors;

(e) to review management procedures designed to monitor the effectiveness of the systems of accounting and internal control; and

(f) to monitor the effectiveness of the Internal Audit function.

The Audit Committee had the authority to seek any information it required from any Executive of the Bank or the Group, and such executives were expected to respond to such enquires. The Audit Committee was authorised to take such independent professional advice as it considered necessary. The Audit Committee had no executive powers as regards to its findings and recommendations.

The role of the Bank's Internal Audit committee is one of the matters examined in Chapter 23 - "Internal Audit of the State Bank".

Electronic Banking Committee

In 1986 the Bank established an Electronic Banking Committee which was to provide a bank wide focus for information systems projects. Specifically, the committee was to:

(a) monitor large information systems projects;

(b) review requests for information systems expenditures; and

(c) develop proposals for information systems projects.

The committee was not responsible for prioritising projects as this was seen to be the responsibility of the individual line managers.

3.6.4 THE FUNCTIONAL STRUCTURE OF THE BANK

The functional structure of the Bank underwent significant change over time, involving changes to:

(a) the number of reports to the Group Managing Director;

(b) the number of Senior Executive tiers;

(c) responsibility for core functions, ie Retail Banking, Corporate Banking, International Banking, Treasury; and

(d) responsibility for support functions, ie Information Systems, Human Resources, Finance, Marketing, Property, Internal Audit.

The end of the financial year was often a time of re-organisation and re-allocation of responsibilities. Through these re-organisations there were a succession of managers in particular areas. For specific details of these changes for the period 1985 - 1990, refer to Appendices B-G.

For ease of presentation the charts included at Appendices "B" - "G" do not attempt to show the specific reporting lines below the level which reports directly to the Managing Director. Charts included in Chapter 20 provide this additional detail.

APPENDICES

Appendix A

Corporate Structure - Effective 30 June 1990

Image
Corporate Structure - Effective 30 June 1990

Appendix B

State Bank of South Australia - Organisational Chart - Effective June 1985

Image
State Bank of South Australia - Organisational Chart - Effective June 1985

Appendix C

State Bank of South Australia - Organisational Chart - Effective June 1986

Image
State Bank of South Australia - Organisational Chart - Effective June 1986

Appendix D

State Bank of South Australia - Organisational Chart - Effective June 1987

Image
State Bank of South Australia - Organisational Chart - Effective June 1987

Appendix E

State Bank of South Australia - Organisational Chart - Effective June 1988

Image
Appendix E State Bank of South Australia - Organisational Chart - Effective June 1988

Appendix F

State Bank of South Australia - Organisational Chart - Effective June 1989 

Image
State Bank of South Australia - Organisational Chart - Effective June 1989

Appendix G

State Bank of South Australia - Organisational Chart - Effective June 1990

Image
Appendix G State Bank of South Australia - Organisational Chart - Effective June 1990

Stay informed about our work

We’ll notify you when new reports are published.